안드로이드 스튜디오 앱 개발 시행착오 저장블로그

  • 홈
  • 태그
  • 방명록

2024/07/11 1

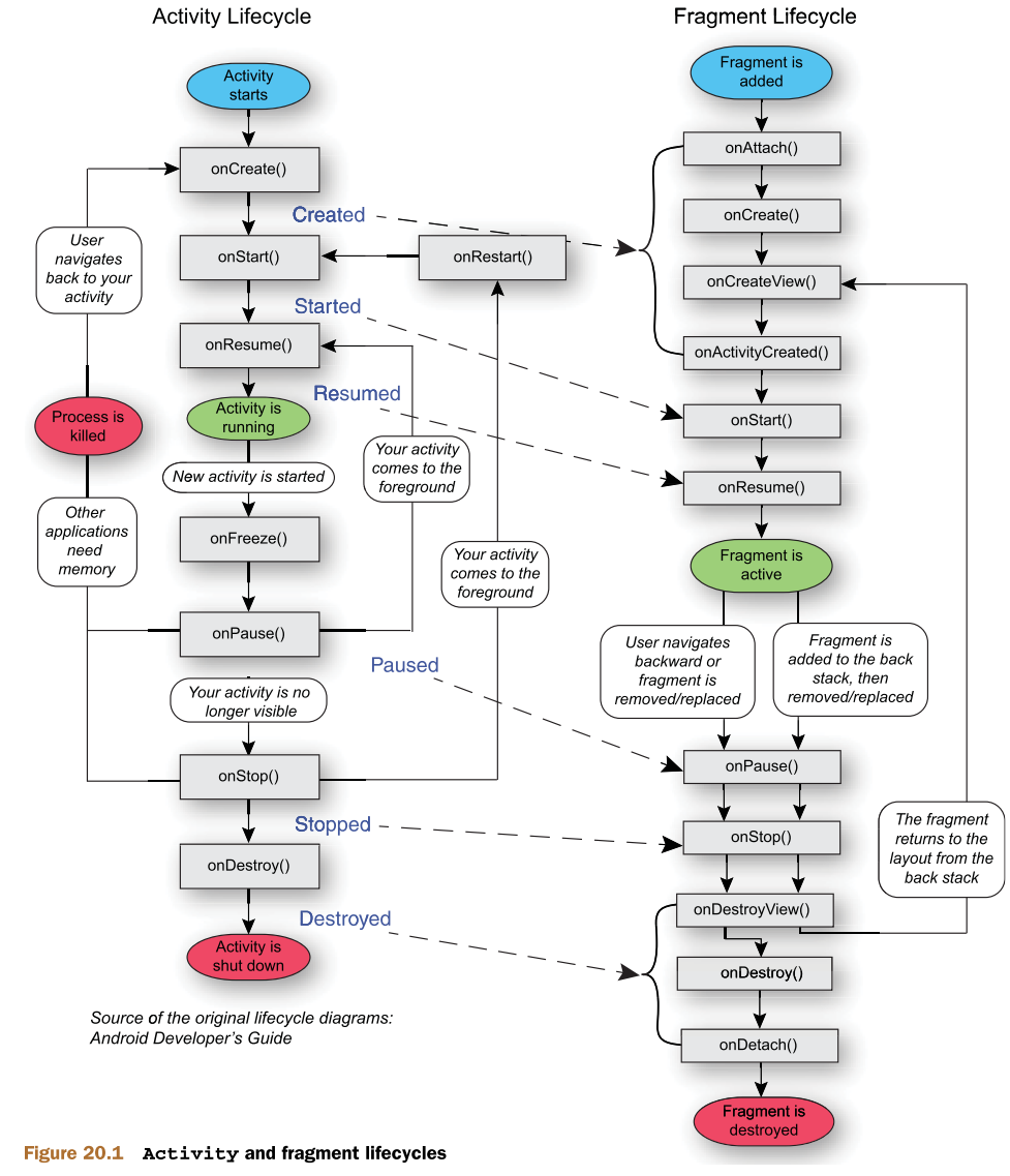
49일차)알고리즘 문제, 숙련 1주차 강의(프레그먼트)

>알고리즘 문제1.문제문제 설명비내림차순으로 정렬된 수열이 주어질 때, 다음 조건을 만족하는 부분 수열을 찾으려고 합니다.기존 수열에서 임의의 두 인덱스의 원소와 그 사이의 원소를 모두 포함하는 부분 수열이어야 합니다.부분 수열의 합은 k입니다.합이 k인 부분 수열이 여러 개인 경우 길이가 짧은 수열을 찾습니다.길이가 짧은 수열이 여러 개인 경우 앞쪽(시작 인덱스가 작은)에 나오는 수열을 찾습니다.수열을 나타내는 정수 배열 sequence와 부분 수열의 합을 나타내는 정수 k가 매개변수로 주어질 때, 위 조건을 만족하는 부분 수열의 시작 인덱스와 마지막 인덱스를 배열에 담아 return 하는 solution 함수를 완성해주세요. 이때 수열의 인덱스는 0부터 시작합니다.제한사항5 ≤ sequence의 길이..

코틀린-안드로이드 2024.07.11
이전
1
다음
더보기
프로필사진

안드로이드 스튜디오 앱 개발 시행착오 저장블로그

  • 분류 전체보기 (97)
    • 자바-안드로이드 (1)
    • 코틀린-안드로이드 (70)
    • 기타 (1)
    • 코틀린 팀플1-자기소개 (1)
    • 코틀린 개인 과제 (10)
    • 개인 프로젝트-이동 기록 어플 (2)
    • 코틀린 팀플2-카페메뉴소개 (5)
    • 코틀린 팀플3-연락처 어플 만들기 (3)
    • 코틀린 팀플4-유튜브api활용 어플 만들기 (1)
    • 코틀린 팀플 최종 - 알람 메모앱 만들기 (1)

Tag

최근글과 인기글

  • 최근글
  • 인기글

최근댓글

공지사항

페이스북 트위터 플러그인

  • Facebook
  • Twitter

Archives

Calendar

«   2024/07   »
일 월 화 수 목 금 토
1 2 3 4 5 6
7 8 9 10 11 12 13
14 15 16 17 18 19 20
21 22 23 24 25 26 27
28 29 30 31

방문자수Total

  • Today :
  • Yesterday :

Copyright © Kakao Corp. All rights reserved.

티스토리툴바