전체 글 97

51일차)알고리즘 문제(억억단을 외우자, 무인도 여행)

>알고리즘 문제1. 억억단을 외우자(1)문제영우는 천하제일 암산대회를 앞두고 있습니다. 암산보다는 암기에 일가견이 있는 영우는 구구단을 확장하여 억억단을 만들고 외워버리기로 하였습니다.억억단은 1억 x 1억 크기의 행렬입니다. 억억단을 외우던 영우는 친구 수연에게 퀴즈를 내달라고 부탁하였습니다.수연은 평범하게 문제를 내봐야 영우가 너무 쉽게 맞히기 때문에 좀 어렵게 퀴즈를 내보려고 합니다. 적당한 수 e를 먼저 정하여 알려주고 e 이하의 임의의 수 s를 여러 개 얘기합니다. 영우는 각 s에 대해서 s보다 크거나 같고 e 보다 작거나 같은 수 중에서 억억단에서 가장 많이 등장한 수를 답해야 합니다. 만약 가장 많이 등장한 수가 여러 개라면 그 중 가장 작은 수를 답해야 합니다.수연은 영우가 정답을 말하는지..

50일차)알고리즘 문제(두 큐 합 같게 만들기), 숙련 1주차 강의(프래그먼트 데이터 전달, 다이얼로그, 알림)

>알고리즘 문제1. 문제길이가 같은 두 개의 큐가 주어집니다. 하나의 큐를 골라 원소를 추출(pop)하고, 추출된 원소를 다른 큐에 집어넣는(insert) 작업을 통해 각 큐의 원소 합이 같도록 만들려고 합니다. 이때 필요한 작업의 최소 횟수를 구하고자 합니다. 한 번의 pop과 한 번의 insert를 합쳐서 작업을 1회 수행한 것으로 간주합니다.큐는 먼저 집어넣은 원소가 먼저 나오는 구조입니다. 이 문제에서는 큐를 배열로 표현하며, 원소가 배열 앞쪽에 있을수록 먼저 집어넣은 원소임을 의미합니다. 즉, pop을 하면 배열의 첫 번째 원소가 추출되며, insert를 하면 배열의 끝에 원소가 추가됩니다. 예를 들어 큐 [1, 2, 3, 4]가 주어졌을 때, pop을 하면 맨 앞에 있는 원소 1이 추출되어 [..

49일차)알고리즘 문제, 숙련 1주차 강의(프레그먼트)

>알고리즘 문제1.문제문제 설명비내림차순으로 정렬된 수열이 주어질 때, 다음 조건을 만족하는 부분 수열을 찾으려고 합니다.기존 수열에서 임의의 두 인덱스의 원소와 그 사이의 원소를 모두 포함하는 부분 수열이어야 합니다.부분 수열의 합은 k입니다.합이 k인 부분 수열이 여러 개인 경우 길이가 짧은 수열을 찾습니다.길이가 짧은 수열이 여러 개인 경우 앞쪽(시작 인덱스가 작은)에 나오는 수열을 찾습니다.수열을 나타내는 정수 배열 sequence와 부분 수열의 합을 나타내는 정수 k가 매개변수로 주어질 때, 위 조건을 만족하는 부분 수열의 시작 인덱스와 마지막 인덱스를 배열에 담아 return 하는 solution 함수를 완성해주세요. 이때 수열의 인덱스는 0부터 시작합니다.제한사항5 ≤ sequence의 길이..

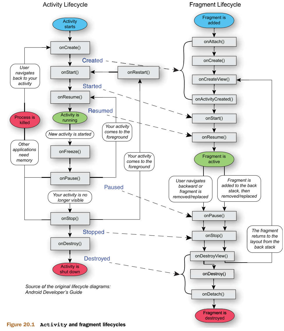
48일차)알고리즘 문제(삼각 달팽이, 블록 게임), 숙련 1주차 강의(뷰바인딩, 어댑터뷰)

>알고리즘 문제 1. 삼각 달팽이1)문제정수 n이 매개변수로 주어집니다. 다음 그림과 같이 밑변의 길이와 높이가 n인 삼각형에서 맨 위 꼭짓점부터 반시계 방향으로 달팽이 채우기를 진행한 후, 첫 행부터 마지막 행까지 모두 순서대로 합친 새로운 배열을 return 하도록 solution 함수를 완성해주세요.제한사항n은 1 이상 1,000 이하입니다.2)솔루션class Solution { lateinit var arr:Array fun solution(n: Int): IntArray { arr=Array(n){IntArray(n)} var top=0 var bot=n-1 val left=IntArray(n..

47일차)알고리즘 문제(큰 수 만들기), 챌린지반 3주차 강의(디자인 패턴, MVVM), 챌린지반 과제

>알고리즘 문제1. 큰 수 만들기1)문제어떤 숫자에서 k개의 수를 제거했을 때 얻을 수 있는 가장 큰 숫자를 구하려 합니다.예를 들어, 숫자 1924에서 수 두 개를 제거하면 [19, 12, 14, 92, 94, 24] 를 만들 수 있습니다. 이 중 가장 큰 숫자는 94 입니다.문자열 형식으로 숫자 number와 제거할 수의 개수 k가 solution 함수의 매개변수로 주어집니다. number에서 k 개의 수를 제거했을 때 만들 수 있는 수 중 가장 큰 숫자를 문자열 형태로 return 하도록 solution 함수를 완성하세요.제한 조건number는 2자리 이상, 1,000,000자리 이하인 숫자입니다.k는 1 이상 number의 자릿수 미만인 자연수입니다.2)솔루션import java.util.*cla..

챌린지반 3주차 첫번째 과제: 디자인 패턴 구현

과제 링크:https://teamsparta.notion.site/3-dc9daa742d604be4b7f795b458b1b6af 3주차 과제 | Notion과제teamsparta.notion.site 1. Singletonobject Logger{ fun log(message:String){ println(message) }}-object키워드를 이용해 콘솔창에 메시지를 출력하는 싱글톤 클래스를 만들음 2. Strategyinterface TextAlignmentStrategy{ fun alignment(str:String,int:Int):String}class LeftAligment:TextAlignmentStrategy{ override fun alignment(st..

46일차)알고리즘 문제(경사로의 개수, 택배 상자), 팀프로젝트 마무리 및 발표, 비행기 전광판 과제

>알고리즘 문제 1. 경사로의 개수 1)문제현대모비스에서 전기차로 경사로 주행 테스트를 하려고 합니다. 경사로 테스트는 n×m 크기의 격자 형태의 공간에서 진행되며, 각 칸에 적힌 숫자는 높이를 나타냅니다. 전기차는 격자 내의 모든 칸에서 출발 가능하며, 상하좌우로 인접한 칸으로만 이동 가능하고 격자 밖을 벗어날 수는 없습니다. 전기차가 인접한 칸으로 이동하는 길의 경사는 이동하려는 칸의 높이에서 현재 칸의 높이를 뺀 값입니다. 예를 들어 높이가 5인 칸에서 7인 칸으로 이동하는 길의 경사는 2(= 7 - 5)이고, 높이가 6인 칸에서 높이가 1인 칸으로 이동하는 길의 경사는 -5(= 1 - 6)입니다. 경사 수열 d가 주어집니다. 경사 수열은 테스트에서 전기차가 이동할 길의 경사를 나타내며, d[i]는..

최종 완성

1. 깃 허브 링크https://github.com/ImGaram/harmony_cafe GitHub - ImGaram/harmony_cafe: 조화로운 조(6조) 팀 프로젝트 하모니 카페조화로운 조(6조) 팀 프로젝트 하모니 카페. Contribute to ImGaram/harmony_cafe development by creating an account on GitHub.github.com 2. 완성본 화면 https://www.notion.so/teamsparta/7ff95d4eac2e4212b4ffc9a2ee4b6b0f 발표 자료 사진 모음 | Notion캡처teamsparta.notion.site 3. 발표 피드백:시연 영상에 부가 설명 필요. 로그인 기능이 필요한 이유를 만들어야 함 4. 느낀..

45일차)알고리즘 문제(동굴 탐험)

>알고리즘 문제1. 문제문제 설명오지 탐험가인 프로도는 탐험 도중 n개의 방으로 이루어진 지하 동굴을 탐험하게 되었습니다. 모든 방에는 0부터 n - 1 까지 번호가 붙어있고, 이 동굴에 들어갈 수 있는 유일한 입구는 0번 방과 연결되어 있습니다. 각 방들은 양방향으로 통행이 가능한 통로로 서로 연결되어 있는데, 서로 다른 두 방을 직접 연결하는 통로는 오직 하나입니다. 임의의 서로 다른 두 방 사이의 최단경로는 딱 한 가지만 있으며, 또한 임의의 두 방 사이에 이동이 불가능한 경우는 없습니다.탐험에 앞서 이 지하 동굴의 지도를 손에 넣은 프로도는 다음과 같이 탐험 계획을 세웠습니다.모든 방을 적어도 한 번은 방문해야 합니다.특정 방은 방문하기 전에 반드시 먼저 방문할 방이 정해져 있습니다.2-1. 이는..

44일차)알고리즘 문제(소수 찾기, 쿼드 압축 후 개수 세기)

>알고리즘 문제1. 소수 찾기1)문제문제 설명한자리 숫자가 적힌 종이 조각이 흩어져있습니다. 흩어진 종이 조각을 붙여 소수를 몇 개 만들 수 있는지 알아내려 합니다.각 종이 조각에 적힌 숫자가 적힌 문자열 numbers가 주어졌을 때, 종이 조각으로 만들 수 있는 소수가 몇 개인지 return 하도록 solution 함수를 완성해주세요.제한사항numbers는 길이 1 이상 7 이하인 문자열입니다.numbers는 0~9까지 숫자만으로 이루어져 있습니다."013"은 0, 1, 3 숫자가 적힌 종이 조각이 흩어져있다는 의미입니다.2)솔루션class Solution { fun solution(numbers: String): Int { var answer = 0 //n..